首页
公司概况
公司简介
企业荣誉
企业文化
公司动态
公司新闻
行业交流
媒体关注
公司公告
社会服务
采购招标
招标公告
招标结果
公交风采
文艺活动
公交艺苑
最美人物
党建园地
西部掠影
乘客服务
服务承诺
服务热线
乘车常识
失物招领
意见受理
到站时刻表
智慧西部
工作概况
专题报道
系统入口
软件发布
联系我们
联系我们
微信关注
招聘信息
首页
公司概况
公司简介
企业荣誉
企业文化
公司动态
公司新闻
行业交流
媒体关注
公司公告
社会服务
采购招标
招标公告
招标结果
公交风采
文艺活动
公交艺苑
最美人物
党建园地
西部掠影
乘客服务
服务承诺
服务热线
乘车常识
失物招领
意见受理
到站时刻表
智慧西部
工作概况
专题报道
系统入口
软件发布
联系我们
联系我们
微信关注
招聘信息
采购招标
招标公告
招标结果
招标公告
首页
>
采购招标
>
招标公告
>
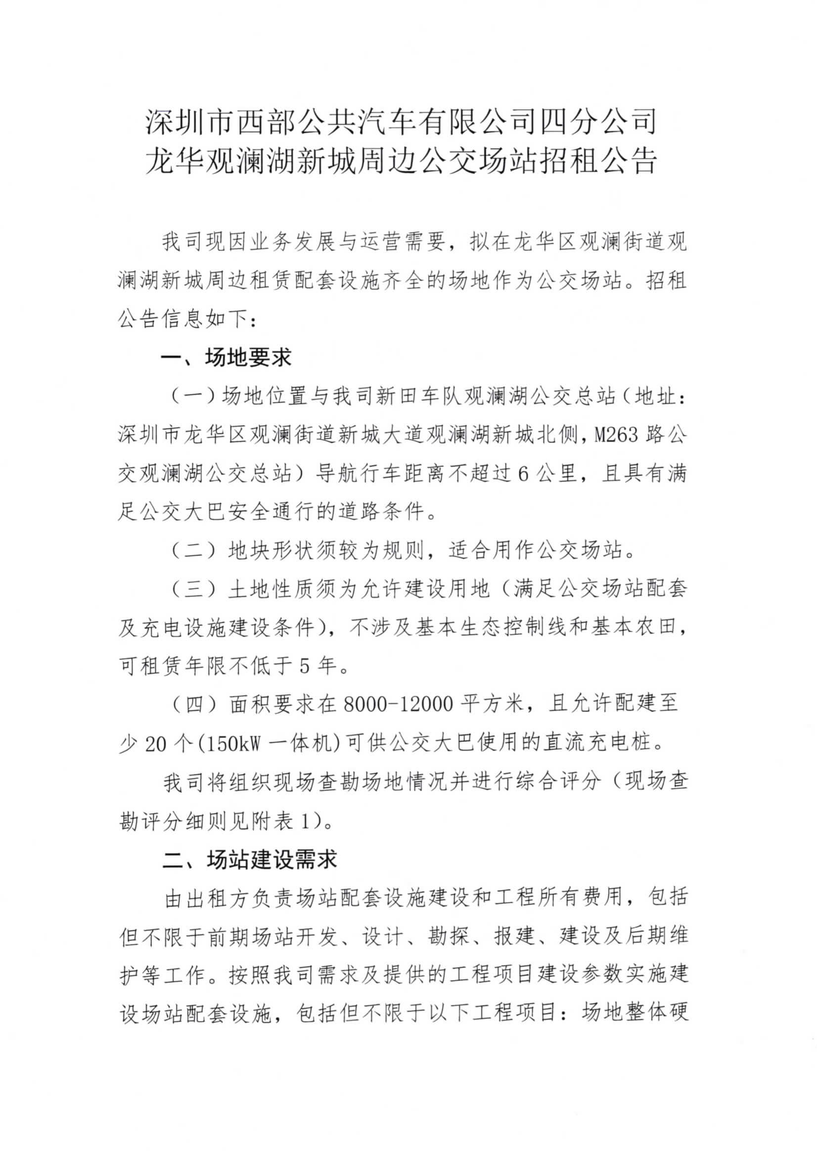
龙华观澜湖新城周边公交场站招租公告
招标公告
2021-10-13 16:13:29
能源管理体系认证证书换证及体系监督审核采购报名须知
自动体外除颤仪(AED)设备采购招标报名须知
返回